○令和7年度鰺ヶ沢町定額減税調整給付金(不足額給付)支給事務実施要綱
令和7年8月25日
要綱第40号
(趣旨)
第1条 この要綱は、デフレ完全脱却のための総合経済対策における物価高への支援として、新たな経済に向けた給付金・定額減税一体措置として実施する、定額減税補足給付金(不足額給付)に関し、必要な事項を定める。
(定義)
第2条 鰺ヶ沢町定額減税調整給付金(不足額給付)(以下「調整給付金(不足額給付分)」という。)は、低所得者支援及び定額減税補足給付金(調整給付)(以下「調整給付金(当初給付分)」という。)の支給額に不足が生じる者等に対し、鰺ヶ沢町によって贈与される給付金をいう。
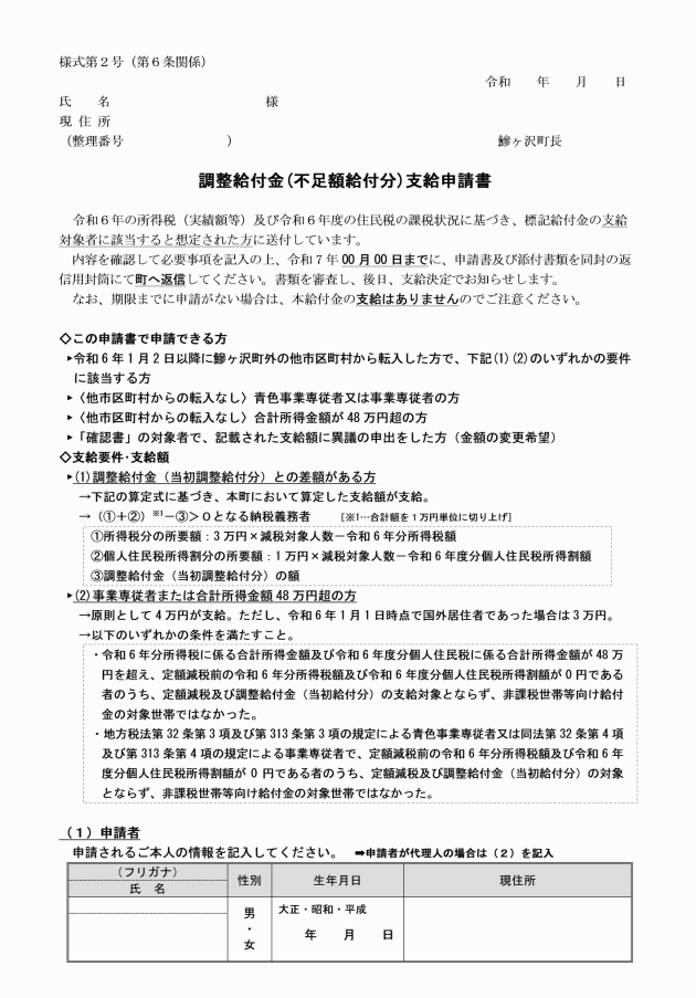
(支給対象者)
第3条 調整給付金(不足額給付分)の支給対象者は、次の各号のいずれかに該当する者であって、令和7年1月1日時点で鰺ヶ沢町に住所を有する者(鰺ヶ沢町の住民基本台帳に記録されていないが、地方税法(昭和25年法律第226号)の規定による道府県民税所得割又は市町村民税所得割(以下「個人住民税所得割」という。)が課される者等を含む。)とする。ただし、所得税法(昭和40年法律第33号)上の非居住者並びに令和6年分所得税に係る合計所得金額及び令和6年度分個人住民税所得割に係る合計所得金額が1,805万円を超える者を除く。
ア 3万円に、その者の令和6年12月31日時点の同一生計配偶者又は扶養親族である者(いずれも国外に居住する者を除く。)の数に1を加えた数を乗じて得た額から、その者の令和6年分所得税額(租税特別措置法(昭和32年法律第26号)第41条の3の3第1項の規定がないものとした場合における令和6年分の所得税の額をいう。以下同じ)を差し引いた額
イ 1万円に、その者の令和5年12月31日時点の控除対象配偶者又は扶養親族である者(いずれも国外に居住する者を除く。)の数に1を加えた数を乗じて得た額から、その者の令和6年度分個人住民税所得割額(地方税法附則第5条の8第4項及び第5項の規定の適用を受ける前のものをいう。以下同じ。)を差し引いた額
ウ 調整給付金(当初給付分)の額(調整給付金(当初給付分)を辞退等した者にあっては、調整給付金(当初給付分)を辞退等していなければ受給していた額をいい、調整給付金(当初給付分)給付対象外であった場合、零とする。)
(2) 令和6年分所得税額及び令和6年度分個人住民税所得割額が零であり、令和6年分所得税に係る合計所得金額及び令和6年度分個人住民税に係る合計所得金額が48万円を超える者
(3) 令和6年分所得税額及び令和6年度分個人住民税所得割額が零であり、地方税法第32条第3項及び第313条第3項の規定による青色事業専従者又は同法第32条第4項及び第313条第4項の規定による事業専従者である者
(4) 前3号の規定にかかわらず、物価高騰対応重点支援地方創生臨時交付金制度要綱(令和5年11月29日付け府地創第327号)に規定する「地域の実情によりやむを得ないと内閣府が認める場合」に該当する者
2 第1項第1号アに掲げる額は、給与支払報告書又は公的年金等支払報告書に記載する控除外額又は確定申告書、給与支払報告書、公的年金等支払報告書等から把握できる令和7年度分個人住民税課税情報から推計した令和6年分所得税額から算定した額とすることができる。
3 第1項各号においては、修正申告等により同時に要件を満たすことのない給付を受けている者を除く。
(1) 令和6年分所得税額又は令和6年度個人住民税所得割額が零でない者
(2) 調整給付金(当初給付分)の給付対象者(控除対象配偶者又は扶養親族として加算される者を含む。)
(3) 令和5年度の住民税非課税世帯への給付(物価高騰対応重点支援地方創生臨時交付金を財源として給付したものに限る。)若しくは均等割のみ課税世帯への給付又は令和6年度の新たに住民税非課税若しくは新たに均等割のみ課税となった世帯への給付の対象世帯の世帯主又は世帯員
ただし、令和6年分所得税に係る合計所得金額が1,805万円を超える場合は同号アを、令和6年度分個人住民税に係る合計所得金額が1,805万円を超える場合は同号イを、それぞれ零とする。
また、令和6年1月2日以降に国外から転入し令和7年1月1日時点で町に住所を有する者(町の住民基本台帳に記録されていないが、個人住民税所得割が課される者等を含む。)については、同号イを零とする。
(受給権者)
第5条 調整給付金(不足額給付分)の受給権者は、第3条における支給対象者とする。
ただし、令和6年度定額減税補足給付金(調整給付)において、町が振込口座を把握し、かつ口座情報に変更がない場合は確認書の提出は不要とする。
3 確認書及び申請書(以下「確認書等」という。)を受けたときは速やかに内容を確認の上、支給を決定し、対象者に対して別紙様式第3号の決定通知書を送付し、調整給付金(不足額給付分)を支給する。
4 確認書に記載された調整給付金(不足額給付分)の金額に異議があるときは、町へ口頭申出により申請書を提出しなければならない。
(1) 法定代理人(親権者、未成年後見人、成年後見人、代理権付与の審判がなされた保佐人及び代理権付与の審判がなされた補助人)
(2) 親族その他の平素から支給対象者本人の身の回りの世話をしている者等で町長が特に認める者
2 代理人が確認書の提出をするときは、委任欄に代理人氏名等を記載することで町は代理権を確認する。
また、この場合、町は、公的身分証明書の写し等の提出又は提示を求めること等により、代理人が当該代理人本人であることを確認する。
(確認書等の提出の期限)
第8条 確認書等の提出受付開始日は、町長が別に定める日とする。
2 確認書の提出期限は、町長が別に定める日とする。
(調整給付金(不足額給付分)の支給等に関する周知等)
第9条 町長は給付金事業の実施にあたり、支給対象者の要件、確認書等提出の方法、確認書等の提出受付開始日等の事業の概要について、広報その他の方法による住民への周知を行う。
2 確認書の不備による振込不能等があり、町が確認等に努めたにもかかわらず確認書の補正が行われず、受給権者の責に帰すべき事由により支給ができなかったときは、当該確認書等は取り下げられたものとみなす。
(給付金の返還)
第11条 町長は、偽りその他不正の手段により調整給付金(不足額給付分)の支給を受けた者に対しては、支給を行った調整給付金(不足額給付分)の返還を求める。
2 調整給付金の支給を受けた者から、修正申告等により第3条に規定する支給対象者でなくなった場合は、調整給付金(不足額給付分)の返還を求める。
(受給権の譲渡又は担保の禁止)
第12条 調整給付金(不足額給付分)の支給を受ける権利は、譲り渡し、又は担保に供してはならない。
(その他)
第13条 この要綱の実施のために必要な事項は、町長が別に定める。
附則
この訓令は、公布の日から施行する。





